1 HT97230介绍
伴随着智能手机、蓝牙耳机、无线麦等越来越多的便携式音频设备的出现,其电路板设计空间越来越不足;将音频信号传输到耳机,一直以来都使用庞大的DC阻隔电容,不仅对电路板空间提出了较大的挑战,对音质的低频部分表现也存在损伤。
而随着人们对音质需求的普遍提高,高保真的蓝牙头戴耳机、专业级耳机设备的需求越来越大,并逐渐向普通消费者延伸。
由深圳市永阜康科技有限公司代理的HT97230,是一款不需要输出DC阻隔电容的立体声耳机驱动芯片,具有极其精简的BOM表,并提供纤薄的QFN24无铅无卤封装,非常适用于微型便携式音频设备中。其非凡的失真、信噪比和完全消失的click-pop声,以及卓越的低频保真度,可完美适应人们逐渐提高的音质需求。

传统高保真模拟耳机放大器通常花费高昂的成本来维持低失真、高保真的效果,却仍然需要输入音源前级的多重音效处理,达到更完美的音质。HT97230在耳机放大器端即引入了音效调整,以满足客户的不同音质需求。
HT97230具有的3D环绕模式,能够在立体声耳机上创造3D环绕声的感觉,给耳机声音增加冲击力和环绕声的感觉,感受游戏厅和电影院似的环绕声音响效果。
HT97220具有的低音增强模式,可依据耳机频响特性,对某个频段的低音进行不同程度的提升增强,达到低音增强的效果,对中低音鼓声、中低音人声有明显的增强效果。
HT97230作为耳机驱动芯片,其5V供电时,器件为1kΩ负载提供3VRMS输出驱动;3.3V供电时,为600Ω负载提供2VRMS输出驱动。5V供电时,器件为32Ω耳机负载提供125mW驱动。IC在整个音频频带内提供优异的THD+N。
HT97230内部电荷泵对输入电源反相,产生负电源。放大器的输出级由输入正电源和电荷泵输出负电源供电,双极性供电使得输出偏置在零电位,省去了大尺寸、容易引入失真的输出耦合电容。
2 HT97230优势和特点
・3D环绕可调
・低音增强可调
・耳机输出无需隔直电容,节省空间和成本,并保证完整低音;
・卓越的低频保真度;
・业界首次消除开关SD的click-pop声;
・非凡的失真水平,THD+N最低至0.001%;
・出众的噪声信噪比,VN: 7uV, SNR:112dB;
・支持全差分输入和单端输入;
・输出能力:125mW (fIN = 1kHz, VDD=5V, RL=32Ω, THD+N=1%);
3Vrms (fIN = 1kHz, VDD=5V, RL=1kΩ, THD+N<0.1%);
2Vrms (fIN = 1kHz, VDD=5V, RL=600Ω, THD+N<0.1%);
・极度精简外围,无铅无卤QFN24L-PP封装;
・电源供电:2.5 - 5.5V。
3 HT97230应用
蓝牙耳机。
蓝光、DVD播放器。
专业级音频设备。
机顶盒。
4 HT97230 应用设计要点
A. 模式控制
通过pin17 CTL的控制,可使HT97230进入不同的工作模式。该引脚支持两种控制方式:
(1) 电压控制方式
在CTL引脚输入一定的电压,可使HT97230进入不同的工作模式,具体如下表:
(2) 一线脉冲模式
但CTRL拉高至PVDD(如上表1),在CTRL引脚输入不同脉冲数,即可进入不同的工作模式,如下表:
B. Normal Mode
增益设置:
AV0 = RF/RIN, (RF = RF3//(RF1+RF2))
C. Bass Mode
低音增强+3dB频率点
D. 3D Mode
3D环绕音效功能启动+3dB频率点
E. 输入滤波器
输入电容CIN与输入电阻RIN组成高通滤波器,其截止频率影响低频信号的输入。截止频率:
f-3dB = 1/(2πRINCIN)
F. 输入电容CIN, 输入电阻RIN, 反馈电阻RF
输入电容CIN, 输入电阻RIN, 反馈电阻RF应尽可能使用高精度器件,以使芯片发挥更优秀的失真、信噪比等性能。
5 HT97230 应用图
Fig.1 Top View of HT97230
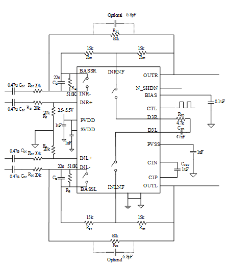
Fig.2 Typical Application of HT97230
Fig. 3 Schematic Diagram of HT97230 Demo Board
Fig.4 Top View of HT97230 Demo Board PCB Layout
Fig.5 Bottom View of HT97230 Demo Board PCB Layout
